การพัฒนาตัวบ่งชี้ภาวะผู้นำการเรียนรู้ของผู้บริหารสถานศึกษาสังกัดสำนักงานเขตพื้นที่การศึกษามัธยมศึกษาในเขตภาคเหนือ
Main Article Content
บทคัดย่อ
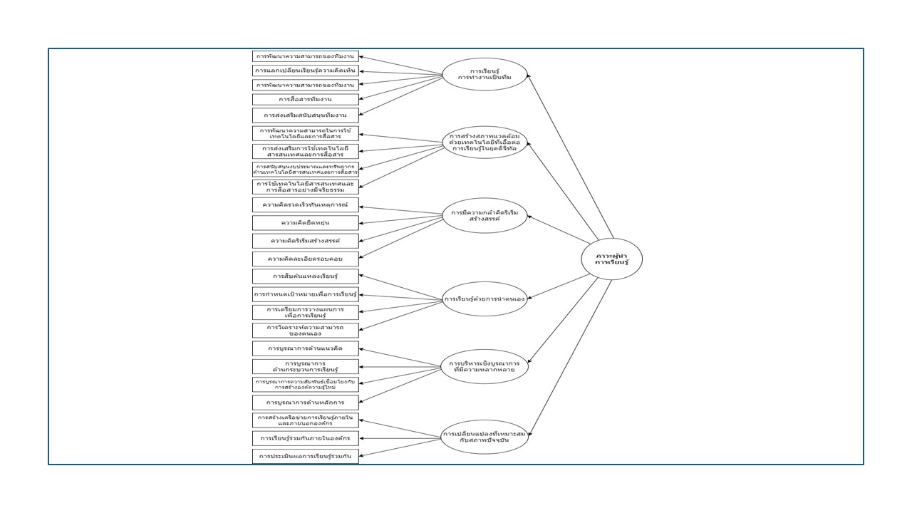
การวิจัยครั้งนี้มีวัตถุประสงค์เพื่อสร้างและพัฒนาตัวบ่งชี้คุณลักษณะภาวะผู้นำการเรียนรู้ของผู้บริหารสถานศึกษา สังกัดสำนักงานเขตพื้นที่การศึกษามัธยมศึกษาในเขตภาคเหนือ และเพื่อทดสอบความสอดคล้องของรูปแบบโครงสร้างคุณลักษณะภาวะผู้นำการเรียนรู้ของผู้บริหารสถานศึกษา สังกัดสำนักงานเขตพื้นที่การศึกษามัธยมศึกษาในเขตภาคเหนือ กับข้อมูลเชิงประจักษ์ กลุ่มตัวอย่างที่ใช้ในการวิจัย คือ ผู้บริหารสถานศึกษา สังกัดสำนักงานเขตพื้นที่การศึกษามัธยมศึกษาในเขตภาคเหนือ จำนวน 210 คน ใช้วิธีการสุ่มตัวอย่างแบบหลายขั้นตอน เครื่องมือที่ใช้ในการวิจัยเป็นแบบสอบถามมาตรส่วนประมาณค่า 5 ระดับ วิเคราะห์ข้อมูลโดยใช้โปรแกรมสำเร็จรูปในการหาค่าสถิติพื้นฐาน การวิเคราะห์องค์ประกอบเชิงยืนยันและการวิเคราะห์องค์ประกอบเชิงยืนยันอันดับที่สอง เพื่อทดสอบความสอดคล้องของรูปแบบโครงสร้างองค์ประกอบของคุณลักษณะภาวะผู้นำการเรียนรู้ของผู้บริหารสถานศึกษา สังกัดสำนักงานเขตพื้นที่การศึกษามัธยมศึกษาในเขตภาคเหนือ กับข้อมูลเชิงประจักษ์ การวิจัยครั้งนี้เป็นการวิจัยเชิงบรรยาย เครื่องมือที่ใช้เก็บรวบรวมข้อมูล ได้แก่ แบบสอบถามคุณลักษณะภาวะผู้นำการเรียนรู้ สถิติที่ใช้ในการวิเคราะห์ข้อมูล ได้แก่ สถิติพื้นฐาน และการวิเคราะห์องค์ประกอบเชิงยืนยันอันดับสอง ผลการวิจัย พบว่า คุณลักษณะภาวะผู้นำการเรียนรู้ของผู้บริหารสถานศึกษา สังกัดสำนักงานเขตพื้นที่การศึกษามัธยมศึกษาในเขตภาคเหนือ มีทั้งหมด 6 องค์ประกอบ ได้แก่ 1) องค์ประกอบด้านการมีความกล้าคิดริเริ่มสร้างสรรค์ 2) องค์ประกอบด้านการเรียนรู้ด้วยการนำตนเอง 3) องค์ประกอบด้านการเรียนรู้การทำงานเป็นทีม 4) องค์ประกอบด้านการบริหารเชิงบูรณาการที่มีความหลากหลาย 5) องค์ประกอบด้านการสร้างสภาพแวดล้อมด้วยเทคโนโลยีที่เอื้อต่อการเรียนรู้ในยุคดิจิทัล 6) องค์ประกอบด้านการเปลี่ยนแปลงที่เหมาะสมกับสภาพปัจจุบัน โดยภาวะผู้นำด้านการเรียนรู้การทำงานเป็นทีม มีระดับคุณลักษณะภาวะผู้นำการเรียนรู้สูงสุด รองลงมา คือ การสร้างสภาพแวดล้อมด้วยเทคโนโลยีที่เอื้อต่อการเรียนรู้ในยุคดิจิทัล และการมีความกล้าคิดริเริ่มสร้างสรรค์ ตามลำดับ การวิเคราะห์องค์ประกอบเชิงยืนยัน พบว่า โมเดลมีความสอดคล้องกลมกลืนกับข้อมูลเชิงประจักษ์ โดยมีค่าดัชนีวัดระดับความกลมกลืน (GFI) เท่ากับ 0.97 และค่าดัชนีวัดระดับความกลมกลืนที่ปรับแก้แล้ว (AGFI) มีค่าเท่ากับ 0.95 โดยเรียงลำดับค่าน้ำหนักองค์ประกอบจากมากไปหาน้อย คือ องค์ประกอบด้านการเรียนรู้การทำงานเป็นทีม มีค่าน้ำหนักองค์ประกอบมากที่สุด รองลงมาคือการสร้างสภาพแวดล้อมด้วยเทคโนโลยีที่เอื้อต่อการเรียนรู้ในยุคดิจิทัล และการมีความกล้าคิดริเริ่มสร้างสรรค์ ตามลำดับ
Article Details

อนุญาตภายใต้เงื่อนไข Creative Commons Attribution-NonCommercial-NoDerivatives 4.0 International License.
เนื้อหาและข้อมูลในบทความที่ลงตีพิมพ์ในวารสารศูนย์ดัชนีการอ้างอิงวารสารไทย ถือเป็นข้อคิดเห็นและความรับผิดชอบของผู้เขียนบทความโดยตรงซึ่งกองบรรณาธิการวารสาร ไม่จำเป็นต้องเห็นด้วย หรือร่วมรับผิดชอบใด ๆ
บทความ ข้อมูล เนื้อหา รูปภาพ ฯลฯ ที่ได้รับการตีพิมพ์ในวารสารศูนย์ดัชนีการอ้างอิงวารสารไทย ถือเป็นลิขสิทธิ์ของวารสารศูนย์ดัชนีการอ้างอิงวารสารไทย หากบุคคลหรือหน่วยงานใดต้องการนำทั้งหมดหรือส่วนหนึ่งส่วนใดไปเผยแพร่ต่อหรือเพื่อกระทำการใด จะต้องได้รับอนุญาตเป็นลายลักอักษรจากวารสารศูนย์ดัชนีการอ้างอิงวารสารไทยก่อนเท่านั้น
เอกสารอ้างอิง
กนกอร สมปราชญ์. (2557). ภาวะผู้นำโรงเรียนและการพัฒนาตนเองสำหรับผู้บริหารสถานศึกษา. ขอนแก่น: คลังนานาวิทยา.
ฐิตินันท์ นันทะศรี. (2563), การพัฒนาตัวบ่งชี้ภาวะผู้นำเชิงนวัตกรรมของผู้บริหารสถานศึกษาในภาค
ตะวันออกเฉียงเหนือ. ปริญญาปรัชญาดุษฎีบัณฑิต, มหาวิทยาลัยราชภัฏสกลนคร.
บุญชม ศรีสะอาด. (2554). การวิจัยเบื้องต้น. (พิมพ์ครั้งที่ 9) กรุงเทพฯ: สุวีริยาสาส์น จำกัด
รัตติกรณ์ จงวิศาล. (2545). ภาวะผู้นำการเปลี่ยนแปลงสภาพในยุคแห่งการเปลี่ยนแปลง. วารสารการบริหารคน, 23(1), 98-102.
นงลักษณ์ วิรัชชัย. (2555). การวิเคราะห์องค์ประกอบเชิงยืนยัน. วารสารวิจัยและพัฒนาหลักสูตร, 2(1), 68-74.
วิโรจน์ สารรัตนะ, (2557). ภาวะผู้นำ: ทฤษฎีและนานาทัศนะร่วมสมัยปัจจุบัน. กรุงเทพมหานคร: ทิพยวิสุทธิ์.
สุเทพ พงศ์ศรีวัฒน์. (2554). ภาวะผู้นำ: ทฤษฎีและการปฏิบัติ. เชียงราย: สถาบันราชภัฏเชียงราย.
สุดสวาสดิ์ ประไพเพชร. (2551). การพัฒนาตัวบ่งชี้การบริหารเชิงบูรณาการของผู้บริหารสถานศึกษาขั้นพื้นฐาน สังกัด
กระทรวงศึกษาธิการ. ปริญญาศึกษาศาสตรดุษฎีบัณฑิต, มหาวิทยาลัยขอนแก่น
สัมฤทธิ์ กางเพ็ง. (2557). ภาวะผู้นำเชิงพุทธ. (พิมพ์ครั้งที่ 2). มหาสารคาม: อภิชาติการพิมพ์.
สมชาย เทพแสง. (2557). การบริหารจัดการ สมัยใหม: กุญแจสูความเปนเลิศ. นนทบุรี: เกรท เอ็ดดูเคชั่น.
อภิญญารัศมิ์ ประราศี. (2561). การพัฒนาโปรแกรมเสริมสร้างภาวะผู้นำการเรียนรู้ของผู้บริหารโรงเรียน สังกัดสำนักงาน
เขตพื้นที่การศึกษามัธยมศึกษา. ปริญญาปรัชญาดุษฎีบัณฑิต, มหาวิทยาลัยมหาสารคาม.
Antonacopoulou, E.P. & Bento, R.F. (2003). Methods of Learning Leadership: Taught and Experiential.
file:///C:/Users/Administrator/Downloads/Chapter5- FINAL.pdf
Bass, B. M., & Avolio, B. J. (1994). Improving organizational effectiveness through transformational leadership. Thousand Oaks, CA: Sage Publications.
Cronbach, L. J. (1990). Essentials of psychological testing (5th ed.). New York: Harper Collins Publishers.
Curtis, T. A. (2012). Leading and learning: Leadership, change, and challenge in a professional development initiative (Order No. 3504009). Available from ProQuest Dissertations & Theses Global. (1010625210). Retrieved from http://search.proquest.com/docview/1010625210?accountid=44809
Knight, J. (2009). Coaching: The key to translating research into practice lies in continuous, job-embedded learning with ongoing support. National Staff Development Council, 30(1), 18-22.
Malunga (CADECO) (2006). Learning Leadership Development from African Cultures: A Personal Perspective Chiku. International NGO Training and Research Centre.
Marquardt,M.J. (1996). Building the learning organization: A systems approach to Quantum improvement and global success. New York: McGraw-Hill.
Pietersen, W. (2010). Strategic Learning: How to be smarter than your competition and turn to insights into competitive advantage. Hobogen, NJ: John Wiley & Sons.