The Development of a Training Curriculum to Enhance Applied Lam Klon Performance Competency Based on Isan Mor Lam Culture for Members of the Northeastern Christian Education Center
Main Article Content
Abstract
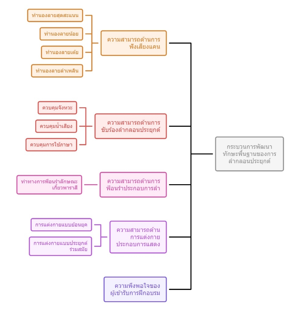
The objectives of this research were to: 1) investigate the problems and needs concerning the use of worship-oriented Lam Klon in Christian ministry activities; 2) develop a training curriculum to enhance applied Lam Klon performance competency based on Isan Mor Lam culture; and 3) examine the results of implementing the developed curriculum. The outcomes were assessed in four competency domains: Khaen listening, applied Lam Klon singing, dance performance, and costume presentation, together with trainees’ satisfaction. The study was conducted in three phases: needs assessment, curriculum development, and curriculum implementation. The sample for the needs assessment consisted of 65 members of the Northeastern Christian Education Center from five provinces, selected by simple random sampling from a population of 259. The target group for curriculum implementation consisted of 25 members of the Khon Kaen Christian Education Center, selected by purposive sampling. Research instruments included a problems and needs questionnaire, the training curriculum, skill practice exercises, four competency assessment forms, and a satisfaction questionnaire. Data were analyzed using mean, standard deviation, and percentage.
The findings indicated that:
1. The use of Lam Klon in Christian ministry activities was at a low level, with Khaen listening identified as the greatest problem, whereas the need for using Lam Klon was at a high level, with applied Lam Klon singing ranked as the highest need.
2. The developed curriculum consisted of five components: rationale, objectives, content, training activities, and evaluation
3. After implementation, trainees demonstrated high levels of competency in all four domains, reported a high level of satisfaction, and stakeholders evaluated the curriculum at the highest level.
Article Details

This work is licensed under a Creative Commons Attribution-NonCommercial-NoDerivatives 4.0 International License.
เพื่อให้เป็นไปตามกฎหมายลิขสิทธิ์ ผู้นิพนธ์ทุกท่านต้องลงลายมือชื่อในแบบฟอร์มใบมอบลิขสิทธิ์บทความ ให้แก่วารสารฯ พร้อมกับบทความต้นฉบับที่ได้แก้ไขครั้งสุดท้าย นอกจากนี้ ผู้นิพนธ์ทุกท่านต้องยืนยันว่าบทความ ต้นฉบับที่ส่งมาตีพิมพ์นั้น ได้ส่งมาตีพิมพ์เฉพาะในวารสาร วิชาการธรรม ทรรศน์ เพียงแห่งเดียวเท่านั้น หากมีการใช้ ภาพหรือตารางของผู้นิพนธ์อื่นที่ปรากฏในสิ่งตีพิมพ์อื่นมาแล้ว ผู้นิพนธ์ต้องขออนุญาตเจ้าของลิขสิทธิ์ก่อน พร้อมทั้ง แสดงหนังสือที่ได้รับการยินยอมต่อบรรณาธิการ ก่อนที่บทความจะได้รับการตีพิมพ์References
บุญชม ศรีสะอาด. (2560). การวิจัยเบื้องต้น. (พิมพ์ครั้งที่ 10). กรุงเทพฯ: สุวีริยาสาส์น.
พระราชบัญญัติการศึกษาแห่งชาติ พ.ศ. 2542. (19 สิงหาคม 2542). ราชกิจจานุเบกษา, เล่ม 116 ตอนที่ 74 ก.
มนันยา สายชู. (2563). การจัดการเรียนรู้โดยเน้นการปฏิบัติ. กรุงเทพฯ: มหาวิทยาลัยราชภัฏ.
มัชรินทร์ ล้ำจุมจัง. (2564). ฟ้อนหัตถกรรมวีอีสาน: การศึกษาภูมิปัญญาท้องถิ่นงานหัตถกรรมเครื่องจักสาน. มหาสารคาม: มหาวิทยาลัยมหาสารคาม.
มารุต พัฒผล. (2567). การพัฒนาหลักสูตร: แนวคิดและกระบวนการ. กรุงเทพฯ: จุฬาลงกรณ์มหาวิทยาลัย.
ลลิต บุญนาค. (2566). จิตวิทยาการเรียนรู้สำหรับครู. กรุงเทพฯ: มหาวิทยาลัยรามคำแหง.
ศศิธร บัวทอง. (2560). การวัดและประเมินผลการเรียนรู้ในศตวรรษที่ 21. กรุงเทพฯ: จุฬาลงกรณ์มหาวิทยาลัย.
สิทธิพล อาจอินทร์. (2564). การพัฒนาหลักสูตรและการจัดการเรียนรู้. ขอนแก่น: มหาวิทยาลัยขอนแก่น.
Beauchamp, G. A. (1975). Curriculum theory. (4th ed.). Wilmette, IL: The Kagg Press.
Bloom, B. S., Engelhart, M. D., Furst, E. J., Hill, W. H., & Krathwohl, D. R. (1956). Taxonomy of educational objectives: The classification of educational goals. Handbook I: Cognitive domain. New York: David McKay.
Gardner, H. (1983). Frames of mind: The theory of multiple intelligences. New York: Basic Books.
Smith, B. O., Stanley, W. O., & Shores, J. H. (1950). Fundamentals of curriculum development. New York: World Book Company.
Tyler, R. W. (1949). Basic principles of curriculum and instruction. Chicago: University of Chicago Press.