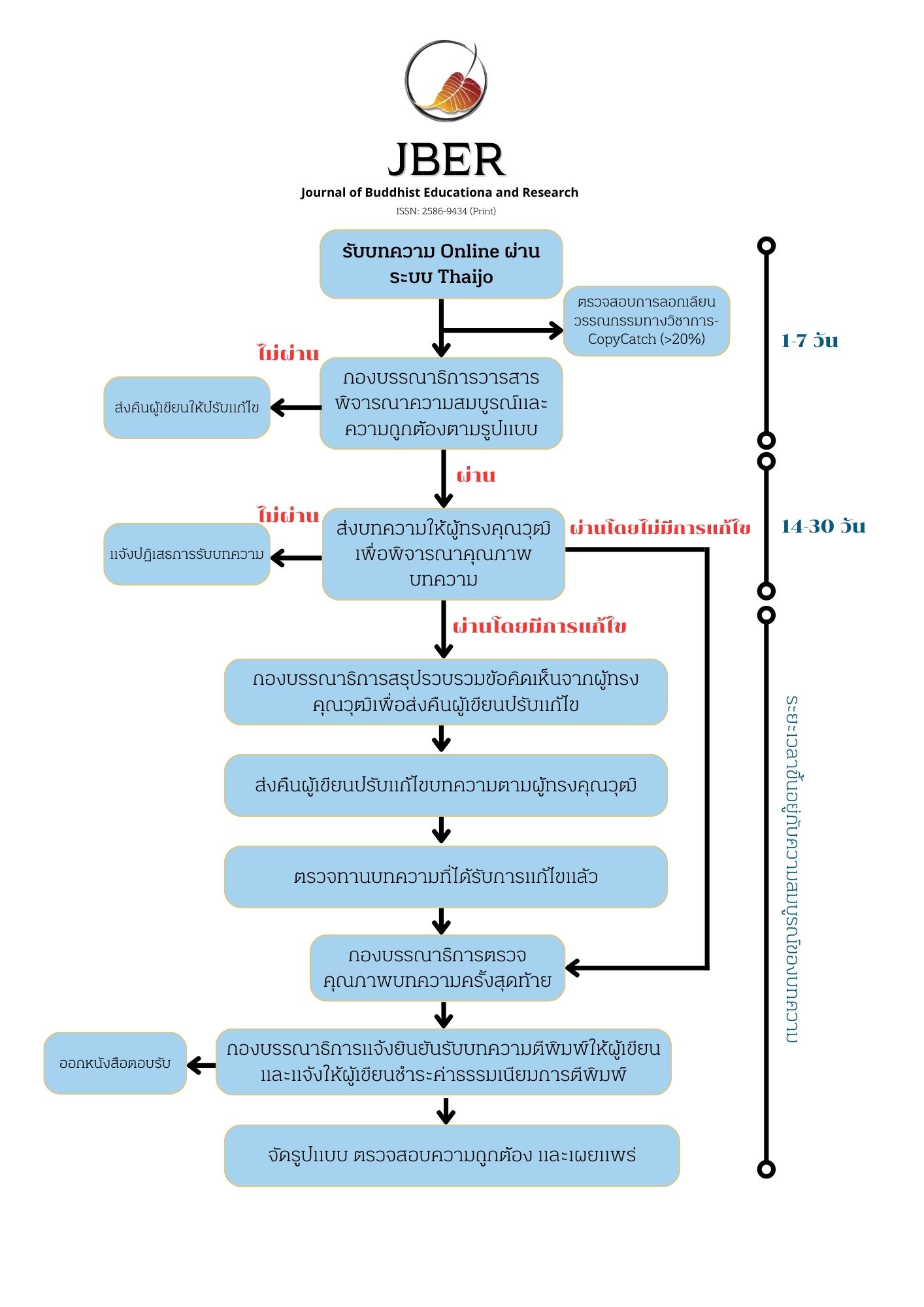
Peer Review Process


Full Title: Journal of Buddhist Education and Research (JBER)
Publication Frequency: 4 issues per year (Quarterly)
p-ISSN: 2586-9434
Publication Type: Online (Open Access)
Affiliation: Wat That (Royal Monastery), Since 22 April 2024
Publisher: Institute of Language, Khon Kaen Campus
Language: English / Thai
First Published: 2015
Publication Fee: 4000 Baht
Publication Scope: Interdisciplinary in Humanities and Social Sciences
